发展背景
党的十九大报告明确提出,“中国经济已由高速增长转向高质量发展阶段”,农业高质量发展是国民经济高质量发展的重要组成部分,是促进中国农业加快向现代农业转变的必然要求,要以保证国家粮食安全为基础。“十四五”中国农业的发展方向是创新、高质量和绿色化。
肥料是保证农业生产的重要物资,约一半粮食产量来自肥料的增产。农业向高质量发展,进而肥料也需要不断创新和高质量发展,才能适应现代化农业的要求。中国农业科学院赵秉强首席科学家在中国化工信息中心举办的“2020 CNCIC全球特种肥料大会”上的报告指出,中国肥料的发展大概经历了两大阶段,即无效养分有效化和有效养分高效化。第一阶段是把不能被作物直接吸收利用的养分有效化,也就是把空气中的氮素、磷矿中的磷素和盐湖中的钾素这三大主要营养元素经过各种过程转化成可利用的有效肥料。近年来,随着高效和环保农业的推进,肥料的高效化获得热捧。无论政策、科研,还是生产、使用,都鼓励增效肥料的发展。
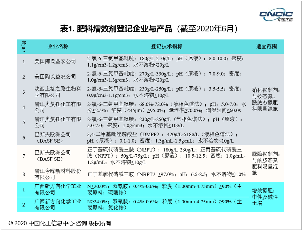
增效肥料类型 增效肥料主要包括四种,缓/控释肥料,稳定性肥料,脲醛肥料和增值肥料。缓/控释肥料是通过优化肥料养分的释放和供应模式,从而提高肥料利用效率。稳定性肥料是依靠脲酶/硝化抑制剂提高氮素稳定性,减少流失,提高肥效。脲醛肥料是通过尿素与甲醛聚合,以提高氮的稳定性。增值肥料是利用生物活性增效载体与肥料科学配伍,综合调控“肥料-作物-土壤”,从而提高肥料利用效率。 增效肥料现状与增长趋势 缓/控释肥目前登记数量30个产品,来自23家企业,重点企业有茂施农业科技、山东金正大、山东农大肥料等。2019年缓/控释肥产量405万吨(含有控释肥的复合肥);中国化信·咨询预测,未来五年缓/控释肥使用量的年均增长率为5.5%。 脲醛肥料目前主要是脲醛复合肥,广东住商和鲁西集团为代表性企业,2019年产量约200万吨,属于国家鼓励发展的一类肥料。 稳定性肥料主要有稳定性尿素和稳定性复合肥,增效剂为脲酶抑制剂和硝化抑制剂。中国科学院沈阳应用生态研究所为该类增效剂的主要技术研究和开发单位,并牵头成立了稳定性肥料产业联盟,联盟成员单位20多家。典型企业有广西新方向、美国陶氏益农、巴斯夫等,2019年产量约200万吨。中国化信·咨询预测,未来五年稳定性肥料使用量的年均增长率为8%。 增值肥料应用最广泛,目前有增值尿素、增值磷铵、增值复合肥,增效剂主要有腐殖酸,氨基酸和海藻酸。中国农业科学院为主要的技术研究和开发单位,并牵头成立了增值肥料产业联盟,联盟成员单位近40家。典型企业有中海化学、云天化、安徽六国、江西开门子等,2019年产量约470万吨。中国化信·咨询预测,未来五年增值肥料使用量的年均增长率为10%。 前景可期的一类高效肥料 在“化肥使用量需求负增长”的背景下,增效肥料未来五年使用量年均增长率可达5%-10%,是前景非常看好的一类高效肥料。这类肥料的优势在于减量增效、节约成本、减少环境污染,而且可以实现大批量生产,能够普遍应用于大田作物,为农业生产做出更大贡献。越来越多的肥料企业涉足一种或多种增效肥料产品的生产,增效肥料是肥料产品创新和企业转型升级的优选路径,值得关注。


